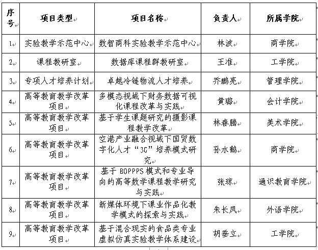
【本网讯】近日,广东省教育厅公布了2023年度广东省本科高校教学质量与教学改革工程建设项目立项名单,kaiyun开云官方网站推荐申报的9个项目全部获批立项,包括实验教学示范中心1项,课程教研室1项,专项人才培养计划1项,高等教育教学改革项目6项,获批立项率达100%。其中,专项人才培养计划为kaiyun首次获批省级立项。
质量工程建设项目关乎学校教育教学水平和人才培养质量,是学校硕士点建设的重要支撑。学校对质量工程项目申报高度重视,以校级质量工程项目建设为基础,积极谋划,提前培育,重点突破;邀请校外相关领域专家开展推荐评审,优中选优,并对获推荐申报省级项目材料进行针对性的打磨指导。
本次省级质量工程项目的全部获批,是学校深化教育教学改革发展取得的新成果。下一步,学校将强化项目建设过程管理,凝练项目建设特色,提升项目建设成效,充分发挥质量工程项目在人才培养中的引领、示范和辐射作用,不断提升人才培养质量,推动学校高质量发展。

稿件来源:教务处
撰写:利文珊
终审:曾一帆