作者: 时间:2018-03-12 点击数:
延伸阅读
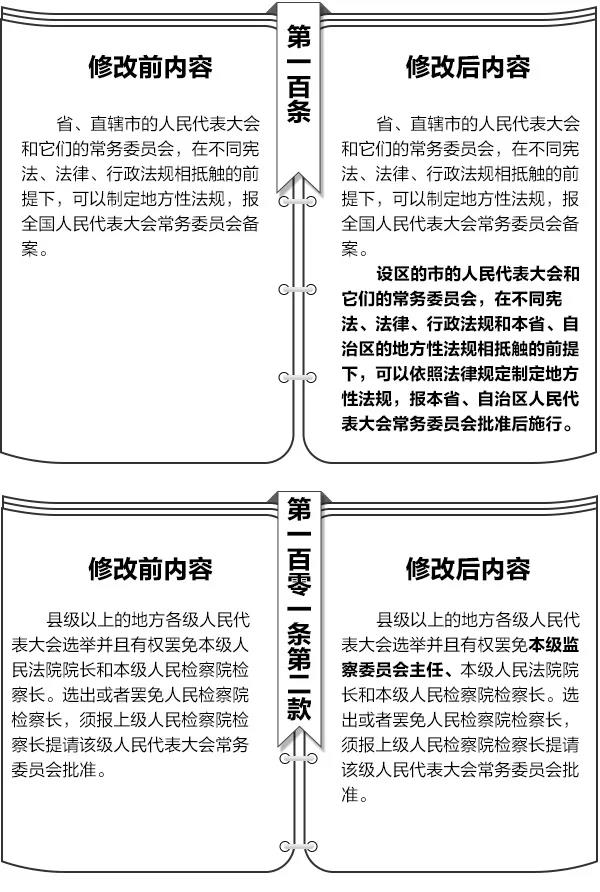
中华人民共和国宪法修正案(全文)
为中华民族伟大复兴提供根本法治保障——《中华人民共和国宪法修正案》诞生记
地址:广州校区:广州市花都区狮岭南环路28号
三水校区:佛山市三水区乐平镇三花路166号
电话:020-86928196 0757-88312770 传真:020-86929192(校办) 86914402(招办)