当前位置: 网站首页 学生工作 德学五进 正文

寻迹“海上丝绸之路”,产业学院学子参观“广州十三行博物馆”

作者:时间:2021-05-20点击数:

为寻迹“海上丝绸之路”,加深对丝绸物流文化的理解,培养有高尚情怀、有国际视野、有创新能力的应用型人才。粤港澳大湾区智慧冷链产业学院于2021年5月14日组织全体学生到“广州十三行博物馆”进行实地实践性教学活动。

众所周知,古代“丝绸之路”不仅是中国与欧亚非各国之间商业贸易的通道,更是沟通东西方文明的桥梁。如今,我们建设“一带一路”,主动地发展与沿线国家的经济合作伙伴关系,共同打造政治互信、经济融合、文化包容的利益共同体、命运共同体和责任共同体。

而广州十三行博物馆,一个彰显粤商起源、远航世界各地的地方,将清政府唯一对外的通商口岸、中国近现代对外贸易的历史事件,展示在人们的眼前。

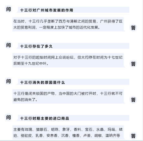
此次参观见习,产业学院的老师让同学们带着提出的几个问题进行有目的性的参观学习。同学们通过实地的参观学习,也找到了问题的答案:

本次广州十三行博物馆参观之旅,是践行产业学院4月份召开的“广州与海上丝绸之路”讲座的延续,这是一场集“进社会、爱国主义教育、专业知识教育”三者结合的实践性教学活动。通过这样一种创新的教育教学改革方式,不仅让同学们对十三行的起源发展和时代的延续有了清晰的认知,同时也学习到了粤商先辈们敢为人先、包容务实的精神,极大地开阔了眼界,激励着同学们在谱写“现代海上丝绸之路”的新篇章而不断前进。

联系方式

  广州校区:广州市花都区狮岭南环路28号

  佛山校区:佛山市三水区乐平镇三花路166号

  电话:0757—88311556、13631387926(吴老师)


Copyright© 2019 All Rights Reserved. kaiyun开云官方网站智慧冷链产业学院版权所有