
2022年全国成人高等学校招生统一考试将于11月5 -6日举行,kaiyun开云官方网站自2018年开始承担广州市花都区成考考点工作,为做好2022年成人高考考点工作,严肃考风考纪,严抓防疫防控,全校师生齐心合力,全力服务广大考生并保障成人高考安全平稳。现将考试期间的考试时间、防控须知、考试指引、交通指引、考生守则、注意事项及温馨提示通知如下:
01 考试科目与时间

02 考生疫情防控须知
一、考前准备——考生健康情况监测
(一)考生健康情况监测。
1.所有考生须注册“粤康码”信息。
2.尚在外地的考生应了解我市疫情防控相关要求,应于考前3天(11月2日前)返穗,并按属地化要求和规定进行管理,以免耽误考试。据我市卫生防疫相关规定,从境外返粤的人员,须按当地要求7天集中隔离医学观察+3天居家健康监测;从高风险地区返粤的人员,须按当地要求集中隔离7天医学观察;从中风险地区返粤的人员,须按当地要求居家隔离7天医学观察。
3.10月26日起,所有考生须通过广东省教育考试院微信公众号【办事服务—健康上报】每日13时前申报个人健康情况和赴考受限信息并登录报名系统打印准考证,未进行健康情况和赴考受限信息申报的考生不予打印准考证。
(二)符合参加考试条件。
1.粤康码(穗康码)为绿码(以下简称粤康码),有考前24小时内核酸检测阴性证明或48小时内核酸检测阴性证明且有一次24小时内核酸采样(检测中)记录(截至11月5日第一场入场时间,电子、纸质等同效力),现场测量体温正常(体温<37.3℃),且不存在不得参加考试情况的考生。
2.考前7天内有外市旅居史考生,在上述规定基础上还应满足以下条件:外省来(返)穗人员,在抵穗后严格落实“三天三检”;近7天内有本土病例报告的地级市旅居史人员,实施抵穗后“三天三检”。
(三)有下列情况之一的考生,不得参加考试。
1.正处于隔离治疗期的确诊病例、无症状感染者,以及隔离(监测)期未满的密切接触者、密切接触者的密切接触者、入境人员;
2.有国内中、高风险地区旅居史且隔离(监测)期未满的;
3.考试当天,粤康码为红码或黄码的;
4.考试当天,不能提供考前24小时内核酸检测阴性证明或48小时内核酸检测阴性证明且有一次24小时内核酸采样(检测中)记录的;
5.现场测量体温不正常(体温≥37.3℃),在临时观察区适当休息后,再次测量体温仍然不正常的;
6.不符合考点属地(区)疫情防控措施相关要求的;
7.其他情况由现场卫生防疫人员研判后认定为不能够参加考试的。
(四)考生应注意个人卫生和防护,尽量避免去人员聚集的场所,避免非必要接触,尽量居家或两点一线简洁生活。
(五)考试疫情防控实行属地管理。当前疫情防控形势持续变动,我市疫情防控政策可能适时调整,请考生考前密切关注我市最新疫情防控政策(详情可查询“国务院客户端”微信小程序的《各地疫情防控政策措施》“广州专栏”)及广州招考网有关通知公告,以及考点所在区相关通知公告,及时了解防疫政策,提前做好考前准备,确保安全顺利参加考试。因考生个人未执行防疫要求引起的疫情相关问题,依法依规由考生承担相应责任。
二、考试实施
(一)考生入场、候考和考试。
1.考生进入考点时要出示有效身份证原件(不含电子身份证)、打印的准考证;提交考生已签名的《广州市2022年成人高考考生疫情防控承诺书》;出示手机上的“粤(穗)康码”绿码和“行程卡”;出示考前24小时内核酸检测阴性证明或48小时内核酸检测阴性证明且有一次24小时内核酸采样(检测中)记录,现场接受体温测量(正常体温<37.3℃)。
2.如果身份证遗失,须携带其他身份证明,如:有效期内的临时身份证或带相片的临时身份证明、社会保障(市民)卡、驾驶证、护照(仅限外籍人士)、广东省居住证(不含电子居住证)等证件。该证件上记载的身份信息与考生准考证、考场座位表的身份信息相符,方可进入考场应考。
3.考生进入考场前宜用速干手消毒剂进行手消毒或者洗手。
4.所有考生须佩戴一次性医用或以上级别口罩,除进行人脸识别等必要的身份验证程序外,其余时间均须按规定佩戴。
5.考生要按规定通道前往考场,在规定区域活动。
三、考试结束
(一)考试结束后,考生要按监考员的指令有序离场,不得拥挤,保持人员间距,减少交谈。
(二)每天上午考试结束所有考生都必须接受现场采集核酸,请考生积极配合采集核酸工作。
疫情防控人人有责,考生提交和现场出示的所有防疫材料(信息)均须真实、有效,积极配合和服从考试防疫相关检查监测,无隐瞒或谎报旅居史、接触史、健康状况等疫情防控信息。如违反相关规定,须承担相关责任,接受相应处理。造成不良后果的,依法追究其法律责任。
广州市2022年成人高考考生疫情防控承诺书
03 考试指引
根据疫情防控的管理要求,进入校门口需提供粤康码、身份证、准考证、健康申报截图、24小时核酸检测阴性证明等,并进行体温检测。因kaiyun考点考生人数较多,为避免考试当天考生短时间内大量聚集和交通拥堵,建议考生合理安排出行时间,提前到达考点、错锋入场。考生车辆按照指引停放在校门外。
kaiyun开云官方网站花都校区平面图
(点击查看大图)
考点考场安排一览表
教学楼
(001考场—055考场)
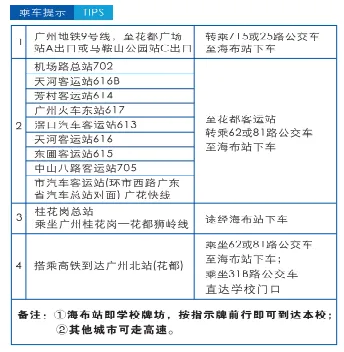
04 交通指引
乘车路线
花都校区自驾车路线
★粤东地区(汕头、潮州、揭阳、梅州、河源、汕尾、惠州)
行车线路指引:
广惠高速(广河高速)→广州北二环高速→广清高速海布出口
★粤西地区(湛江、茂名、阳江、江门、佛山、肇庆、云浮)
行车路线指引:
1、广开高速→西二环高速→广清高速海布出口
2、广三高速→西二环高速→广清高速海布出口
★粤北地区(韶关)行车指引:
京珠高速→广州北二环高速→广清高速海布出口
★珠三角地区(深圳、东莞、中山、珠海)行车线路指引
1、广深高速→广州北二环高速→广清高速海布出口
2、京珠高速(广珠东线)→北二环高速→广清高速海布出口
3、广珠西线→广州环城高速→广清高速海布出口
以上车辆在广清高速海布路口出口后向前行100米调头,直行1.3公里再掉头,往狮岭镇方向行驶1500米,左转入学院牌坊,按指示牌行驶即到。
(考生车辆按照指引停放在校门外)
05 考生守则
一、考生须凭准考证、有效身份证件(身份证、现役军人身份证件),按规定时间和准考证上各科目的考点、考场、座位号参加考试。
二、考生应讲诚信并自觉服从监考员等考试工作人员管理,自觉接受监考员使用身份识别设备(指纹识别或人脸识别)和金属探测仪进行身份核实和安全检查,不得以任何理由妨碍监考员等考试工作人员履行职责,不得扰乱考点及其他考试工作地点的秩序。
三、考生入场,除2B铅笔、书写黑色字迹的钢笔或签字笔、直尺、圆规、三角板、橡皮外,其他任何物品不准带入考场。高中起点本、专科《数学》、专升本《高等数学》考试,可使用没有存储记忆功能的计算器。严禁携带各种无线通讯工具(如手机、电话手表、平板电脑等)、电子存储记忆录放设备、与考试内容相关材料以及涂改液、修正带等违禁物品进入考试考场。考生不得穿着制服参加考试。
四、在每科开考前35分钟凭准考证、有效证件,通过照片、指纹等身份信息比对后,进入考场,对号入座。入座后将准考证、有效身份证件等放在桌面靠走道上角以便让监考员核验。领到答题卡、条形码和试卷后,须认真核对答题卡及条形码的张数、试题类型是否一致,核对条形码上的姓名、考生号与自己准考证上的信息是否一致。如不一致,应在开考前报告监考员;开考后,再行报告、更换的,延误的考试时间不予延长。在规定的时间内用黑色签字笔或钢笔准确填写答题卡上的姓名、考生号、考场号、座位号,用2B铅笔在答题卡上根据所发试卷准确填涂试题类型(A或B),并将条形码横贴在答题卡右上角的“条形码粘贴处”栏框内。凡漏填、错填、全填或字迹不清的答卷、答题卡无效。
五、开考信号发出后方可开始答题。
六、开考15分钟后,禁止迟到考生进入考点、考场,每科考试结束前30分钟起方可交卷出场,交卷出场后不得再进入考场,也不准在考场附近逗留或交谈。
七、考生须在答题卡规定的区域答题。选择题用2B铅笔在选择题答题区作答,非选择题用黑色字迹钢笔或签字笔在非选择题答题区作答。不准用规定以外的笔和纸作答,不准在答卷、答题卡上做任何标记,否则答题卡无效。必须在指定的题号里作答,不准随意修改答题卡上的题号,凡不在指定答题题号框内作答、超出答题区域作答或擅自更改题号作答,其答案一律无效。如果解答中有画表或辅助线,先用铅笔进行画线、绘图,再用黑色字迹的签字笔或钢笔描黑。
八、考点内不准吸烟,不准喧哗,不准交头接耳交谈、左顾右盼、打手势、做暗号,不准夹带、旁窥、抄袭或有意让他人抄袭,不准传抄答案或交换试卷、答题卡,不准将试卷、答题卡或草稿纸带出考场。考场内不得自行传递工具、用品等。
九、遇试卷分发错误及试题字迹模糊等问题,可举手询问;涉及试题内容的疑问,不得向监考人员询问。
十、考试结束信号发出后,立即停笔,根据监考员指令依次退出考场,不准在考场逗留。
十一、如不遵守考场规则,不服从考试工作人员管理,有违纪、作弊等行为的,将按照《国家教育考试违规处理办法》(教育部令第33号)及有关规定进行处理,并将记入国家教育考试诚信档案;涉嫌违法的,由考点移送当地公安机关,按照《中华人民共和国刑法修正案(九)》及有关法规进行处理。
06 考生考试注意事项
一、考生在进入考场前,应自行检查是否携带了手机、资料等违禁物品,避免造成考试违规。
二、考生应购买正规品牌的2B铅笔,并按示例规范准确、清晰填涂信息点。如需修改,先用橡皮擦将原答案擦除干净,再重新填涂,确保答题卡扫描时,信息点识别准确。
三、在答题卡上作答,字迹须工整、清楚,不准使用涂改液、涂改带涂改。答题卡不能折叠、撕破、穿孔,要保持答题卡清洁。
四、考生如需更换答题卡,应向监考员示意,经批准同意后,要认真核对新更换的答题卡与原答题卡页面是否一致,要将原答题卡(作废)上的条形码撕掉,新更换的答题卡可不贴条形码,但应认真检查新答题卡上填写的姓名、考号、座位号等信息是否准确。要抓紧时间作答,更换答题卡不延长考试时间。
五、在开考信号发出前或考试终了信号发出后答题的按考试违规论处。离每科考试结束前30分钟,才准交卷出场。
六、考试时考生要注意答卷、答题卡的摆放位置,以免被其他考生抄袭,造成考试被动违规。
七、交卷时在监考员清点试卷、答题卡无误后,考生方可离开考场。不准将答题卡、试卷、草稿纸等带出考场,否则将按违纪处理。
07温馨提示
请记得准备好以下考试必备物品:
①二代身份证原件(有效期内)
②准考证1张(A4纸打印)
③黑色签字笔2支+2B铅笔1支+橡皮擦1个
④口罩2个(多带一个备用)
⑤粤康码(需继续小程序打卡,不需打印)
⑥健康申报截图(广东省教育考试院微信公众号【办事服务—健康上报】)
⑦全体考生须提供粤康码(穗康码)为绿码(以下简称粤康码),有考前24小时内核酸检测阴性证明或48小时内核酸检测阴性证明且有一次24小时内核酸采样(检测中)记录(截至11月5日第一场入场时间,电子、纸质等同效力)
⑧所有考试环节均禁止携带手机等非考试物品进入考场,学校提供物品存放处,但不负责保管,请各位考生不要携带贵重物品参加考试。
⑧疫情防控要求,最终以考试院的通知为准。